在近期召开的大会中,对实体经济发展的表述被提到了新高度!
第一,建设现代化产业体系,坚持把发展经济的着力点放在实体经济上,推进新型工业化,加快建设制造强国、质量强国、航天强国、交通强国、网络强国、数字中国。
第二,中心任务就是团结带领全国各族人民全面建成社会主义现代化强国、实现第二个百年奋斗目标,以中国式现代化全面推进中华民族伟大复兴

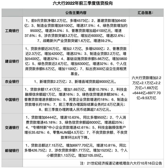
第三,21世纪经济报道记者据公告测算,前三季度六大行贷款较年初增加超9.53 万亿元,其中工商银行(601398)、建设银行(601939)、农业银行(601288)贷款增 加均超2万亿,中国银行(601988)贷款增加接近1.7万亿,交通银行(601328)贷款增加接近6500亿,邮储银行贷款增加接近7000亿元。

今年以来,政策层面高度聚焦稳增长,国务院常务会议多次部署基础设施建设、制造业等领域贷款投放,金融管理部门年内两次召开部分金融机构货币信贷形势分析座谈会,要求加大信贷投放力度。金融管理部门最近一次会议要求,主要金融机构特别是国有大型银行要强化宏观思维,充分发挥带头和支柱作用,保持贷款总量增长的稳定性等。

“稳增长政策下大行发挥头雁作用,预计全年社融平稳增长,后续观察经济内生动能修复。从资产投放的维度看,今年的基建和制造业强省的制造业投放的规模确定性会更强。从定价的维度看,服务中小企业的银行,对客群的议价能力也会更强。”中泰证券研究所所长、银行业首席分析师戴志锋分析认为。

这意味着,未来5年得我们的经济发展目标将脱虚向实摒弃房地产,转型走向走现代化工业之路,也就是德国模式。
环顾全球,没有一个国家是依靠房地产走上强国之路。十八世纪欧洲的工业革命,推动了欧洲多个国家走上了现代化强国之路,并拥有了对外殖民的力量。
所以,我们也利用疫情这个契机进行转型,制定了多项稳定工业增长的措施。尤其是在信贷政策方面,一直持续性的为实体经济输送子弹!

从整体贷款投放结构来看,制造业、绿色贷款、普惠小微贷款是主要投向,增速较高。制造业贷款方面,工商银行、建设银行、中国银行余额增速分别为37.5%、32%、约18%;绿色贷款方面,工商银行、建设银行、农业银行、中国银行、交通银行增速分别为34.0%、32%、超20%(余额超2.5万亿,其他渠道披露)、36%、超25%;普惠小微贷款方面,工商银行、建设银行、中国银行余额增速分别为37.6%、22%、35%。
稳增长政策下大行发挥头雁作用,预计全年社融平稳增长,后续观察经济内生动能修复。从资产投放的维度看,今年的基建和制造业强省的制造业投放的规模确定性会更强。从定价的维度看,服务中小企业的银行,对客群的议价能力也会更强。
在接下来的第四季度,预计六大行仍是信贷投放主力,配合各类稳增长政策对社融增长起到支撑。多家银行在公告中表示将进一步加大对实体经济支持力度,为稳定宏观经济大盘、促进经济行稳致远贡献金融力量。


协诚达是专业的金融居间服务平台,专注于贷款咨询服务,主力市场为深圳地区。协诚达持证特许经营,业务合规且有保障;且协诚达稳健运营九年,已为10万人次提供贷款服务;与各大银行战略合作,保障资金端充裕;产品融资种类多、方案全,累计放贷额度超过200亿,是值得信赖的金融服务平台。
想贷款,请找想贷款,请找协诚达。你可在公众号消息栏留下个人联系方式,我们会第一时间安排专业的融资规划师为您详细解答。
在近期召开的大会中,对实体经济发展的表述被提到了新高度!
第一,建设现代化产业体系,坚持把发展经济的着力点放在实体经济上,推进新型工业化,加快建设制造强国、质量强国、航天强国、交通强国、网络强国、数字中国。
第二,中心任务就是团结带领全国各族人民全面建成社会主义现代化强国、实现第二个百年奋斗目标,以中国式现代化全面推进中华民族伟大复兴

第三,21世纪经济报道记者据公告测算,前三季度六大行贷款较年初增加超9.53 万亿元,其中工商银行(601398)、建设银行(601939)、农业银行(601288)贷款增 加均超2万亿,中国银行(601988)贷款增加接近1.7万亿,交通银行(601328)贷款增加接近6500亿,邮储银行贷款增加接近7000亿元。